
新闻资讯 -- 行业动态
浏览:4089 发布时间:2014-08-05
工程建设所要达到的目的只有一个,即通过科学有效的严格管理,实现三个控制,即成本控制,质量控制,进度控制。为此谈几点肤浅的看法供大家参考,
请各位批评指正。
一、 论任何工程,必须在有效控制回避风险的前提下,通过勤奋工作、
严格管理才能获得最大的经济效益。
这句话说起来很容易,但是真正做到却很不容易。由于专业知识的限制,
往往工程已经隐含着巨大的风险,而当事人还毫无感觉,这是非常可怕的。所
谓技术专家的作用就在于此。
一般来说,风险大致包含以下几个方面:
1. 工程技术风险是最大的风险。
这里谈的技术是广义的,含规划、设计、结构布置、施工安排、施工工艺、技术要求等等。 只有在技术上可行,才能谈得上经济上合理,才能谈得上工程效益。只有真正做到优化设计,优化施工,才可能获得最大的工程效益。以水利建设为例,在中国水利水电建设历史上,由于规划设计,也就是技术上出问题,造成巨大经济损失,甚至无法挽回的损失,是有实例可举的。
例如五十年代,由苏联专家设计的黄河三门峡水库工程,由于苏联转接对中
国黄河的泥沙缺乏认识,更谈不上对泥沙处理的理论根据,原设计的水库基本在高
水位运行,维持相对高水位发电,装机容量 8X15=120 万千瓦,由于长期高水位运
行,不能及时排沙,不久就发现水库泥沙沉淤严重,如此运用,水库运行不久行将
报废,不得不于 1965 年之后,进行多次改造,分别在左、右两岸增设排沙隧洞,
并将大坝底部导流底孔改为排沙低孔,同时调整水库调度运行方式,调低发电水
位,减少发电力力,利用小时数,装机容量由原来 120 万千瓦改为 40 万千瓦,在
经济上造成极大的浪费。
再如河北省修建的几座大型水库,如黄壁庄水库,建设于 1958 年大跃进年
代,问题一个接着一个,大坝基础,坝身质量,水库不断改造,我 64 年参加工作的第一项任务,就是黄壁崖水库改造工程技术设计 ,直到目前水库仍在改造,所
耗费的人力、物力可想而知。
又如,河南板桥水库,由于解放初水文系列不够长,洪水设计有误,经过 1975
年 8 月洪水,一夜之间水库被冲垮,人员伤亡惨重,这是中国近代水利史上的最大
悲剧。
以上几点充分说明,工程技术的风险非常大。当然, 工程如灌溉工程、引水
工程风险就不会如此严重,但风险同样存在。
2.外部建设条件的风险。
外部建设条件设计的内容很广,大至国家社会政治上的稳定,具体到物价稳定,汇率变动,税收政策,施工征地,水、电、状况等等,在对工程作出报价之前,必须准确了解掌握相关资料,在此基础上才能编制切实可行的施工组织设计,例如中信投资信托公司,在伊朗作为地铁工程总承包单位,就是由于对外部建设条件缺乏正确认识,造成工期延误,经济损失很大,后来由于美元增值,汇率变动,才挽回一定损失,所以我们在对工程做出最后报价之前,一定要将外部建设条件彻底搞准。
3.工程地质的风险。
工程地质本身也是技术上的风险,在这里再特别提一下,工程上出问题,结构本身出问题占少数,这就要求我们对此应给予足够的重视,设计阶段的勘探内容必
须按规范,一般讲在设计不同阶段有初勘、详勘之分,对于主要工程地质问题,料
场勘探, 都应在施工前完成详勘,施工单位还应作相应的复查,才合乎要求。有
的工程由于料场的质量、数量而影响工程建设,实例很多。土料、石料都是工程的
粮食。对于不同工程的地质要求是不一样的,比如混凝土重力坝很可能由于坝基地
质条件,而否定了坝址的选择,设计方案的改变。而对于像灌溉工程地质就不是那
么重要。对于地质问题的要求,一定要符合工程实际情况,不能做不切实际的要
求。
4.管理机制、人员素质的风险。
假使工程布置合理,合同价格合理,外部建设条件也可行,如何获得工程最大效益就决定于我们的管理机制、人员素质。现场项目经理要通过有效的办法、制度 措施,将设计、施工、监理各单位的积极性调动起来,成为一个有机合作运行良好的机制。只要我们真正做到人员配置合理,技术素质高,管理方法严格,体制优化,我们就可以获得比预期更好的效果,反之不但不能赚钱,还会赔钱。
另外,目前无论国内、国外,只要是招标项目,最终合同价都是偏低的,竞争非常激烈,甚至是残酷的。据我所知,在国外做工程赚钱是很不容易的,过去认为中国劳动力便宜,现在实际说明我们并无优势。竞争什么呢?我认为就两个字“管理”。为什么韩国、日本在国际工程中效益相对好些,这方面主要反映在他们较好的运行机制和管理水平上。
例如,我国第一个对外招标水电项目鲁布格水电站,引水隧道实行国际招标,
日本大成公司以最低价格中标,当时几乎所有专业人士都认为日本要赔钱。1987
年我带队去云南考察,专门与大成公司的项目经理座谈。他说,我们在隧网项目施
工是没有赔钱,但基本上也没有赚钱,我们投标的目的就是要打进中国水电建设市
场。日本人的现场管理的确给我留下了深刻的印象,在施工过程中的隧网穿着皮鞋
可以进去参观,这在中国是办不到、没有先例的。应该说中国在工程管理上还有很
长的路要走。
二、 工程建设是一门严谨的科学,应严格按程序办事。
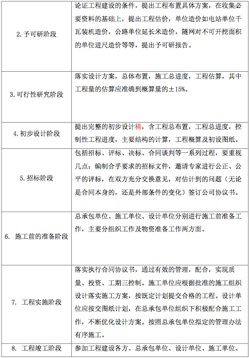
在国内(国际也大致一样),工程建设大致可划分为以下阶段。每一个阶段都有
其工作内容、提交成果的标准。

三、正确履约合同关系,明确各自的职责
1.任何工程承运合同,都将涉及到业主,总承包单位,设计、施工、监理,它们之间的关系都是合同关系,不存在任何从属关系,就总承包单位与设计、施工、监理之间的关系是甲、乙、乙、乙的关系,而不是甲、乙、丙、丁的关系,这里的核心是总承包方如何有效地开展工作。归纳的讲就是有效控制、合理协调、适度奖励。这里重点讲对设计如何有效控制。我们千万不要认为委托设计办成了,就万事大吉了,任何设计,从设计方案、初步设计到重大技术措施都要经过审查(当然这种审查,不是总承方一家审查,而是由总承包方组织相关专家审查)才能实施,例如三峡工程(特大型工程)就举行过各种规模形式的无数次审查。很多事实说明,由于设计失误,造成工程损失甚至失败,应该引起我们足够的重视。对于施工单位也是一样,施工组织设计、重大施工方案,都要经过审查才能执行。设计单位在整个工程实施过程中是不承担经济责任的,所以有时设计成果偏于保守,甚至造成施工不可行;其次就是协调,前边已经讲过甲、乙、乙、乙的关系,乙和乙之间是没有合同关系的,如何使它们之间有机的配合、有效的工作,就需要甲方的协调工作,调动大家的积极性,形成多盈格局,这样就可以达到预期的效果。
2.设计、施工、监理各负其责。首先是其人员素质要符合工程实际的要求,千万不要滥竽充数。我们在选择设计单位、施工单位、监理单位的时候,一定要很慎重,要做深入的调研工作,大型工程的设计、施工、监理都是通过招标实现的。施工单位(投标)应提出切实可行的施工组织设计,合
理的报价,先进科学的施工工艺、流程。设计单位应提出优化、合理的设计成果,相当准确的工程概算,设计成果包括设计方案,结构形式,文字报告,技施图纸等,都能反映目前国内、国际先进水平。监理单位应提能提出完整、规范和便于操作的监理办法,质量安全体系,工程验证办法,涉及设计、施工、监理三方面都应在承包单位统一组织下协调工作,并相互配合支持。
四、谈谈招标工作
招标、投标、承包责任制是八十年代初经济体制改革的一项重要措施,从八十年代至今已经有 20 余年历史了,已经比较成熟,各行业都已经形成完整的一套办法,但是究竟怎么样做好这项工作,至今并没有形成真正的共识。我个人的看法是,不应该提倡不择手段的残酷竞争,而引起企业的亏损甚至破产倒闭。招标,投标只是一种手段,而促使企业加强管理、提高效率、确保工程质量、工期得到有效保证、资金得到合理使用、企业获得应获得的利润,达到平衡稳定的格局,才是真正的目的。归纳起来,招标工作应注意以下几点。
(一) 标底的编制要切合实际。
标底是衡量招标单位报价的尺度,评标的主要依据,在编制标底时,首先要确定编制原则。
1、要有合理的工程布局,行之有效的施工组织设计,这是编制标底的前提。标底绝不能有大的漏项,一旦出现,标底会脱离实际。
2、根据我国目前施工企业管理水平和技术条件、机械设备状况,确定施工定额和工程单价,即对现行国家颁布的施工定额给予一定的修正,其修正幅度要慎重研究,使之符合实际,施工单位通过努力可以达到。
3、要注意主要工程材料价格可能上涨因素,不能让施工单位在施工期间承担更大的物价上涨风险。
4、要考虑施工单位合法的利润,一般不低于 7%。
5、要充分估计到解决外部建设条件的种种困难。
(二)招标文件要规范化。
我国实行招标投标制已有 20 余年历史,招标文件的编制也由不熟悉到熟悉,但纵观全貌,招标文件五花八门,严格讲并不规范,国家虽有招标法,但执行并不严格。一般招标文件是委托设计单位编制的,业主应给设计院发出提示编制的具体要求和原则。我在此谈一谈比较规范的招标文件应该如何编制。
一般讲应分三卷,在正文前应刊登“投标邀请书”
第一卷,由投标须知,合同格式,合同条款,投标书格式与附录,工程量报价单,投标辅助资料等六章,第一卷也可称为商务条款。
第二卷,技术条款。根据不同工程性质编写相关章节。技术条款也称为技术规范。
第三卷,图纸。招标阶段的图纸深度,应介于初步设计、施工详图之间的精度要求。
现在有的招标文件的技术条件将所有技术要求都写进去,不管有用没用,这是不负责任的态度。 作为一项工程合同是指合同双方协议内容及执行合同相关文件的总称。在排列次序上有极重要的关系,一般讲顺序如下:
1. 本合同协议书及有关补充资料。
2. 本合同协议书备忘录。
3. 中标通知书。
4. 经评标确认的具有标价的工程量报价单。
5. 投标书和附录。
6. 专用合同条款。
7. 一般合同条款。
8. 技术条款。
9. 图纸。(包括设计说明及技术文件)
10.其它任何组成合同的文件。
上述文件应认为是互为补充和解释的,但如有模棱两可或互相矛盾之处,以上边所列顺序在前边的为准,同一顺序的则以时间在后的为准。
以上所说不为大家重视,但正规的招标文件,必须严格按照以上内容执行,要引起重视。
五、工程管理是靠办法和制度保证的
目前对外工程的现场管理,大致涵盖三方面的内容,即商务经济运作;工程技术管理;日常行政工作。按管理内容也可分为:合同管理、技术管理、质量管理、财务管理、行政管理,对以上这些管理都应拟定切实可行、便于操作的办法、制度来保证这些管理工作的有效实施。
1.工程验收方法:每项工程都应根据实际情况,拟定工程验收办法,一般分为单元工程,分项工程,对各阶段验收要制定表格,评定意见,评定分数,保留意见、会签认可等内容。
2.工程价款结算方法,正规结算程序如下:
-
(1) 承包者在每个结算月终的两天内向监理工程师提交工程量报价单为格式的工程月报表。
-
(2) 监理工程师在收到月报表两天内对承包者所完成的工程形象、质量、数量以及申报的单价、合价进行审查,签证,并将审查签证意见送业主项 目部。
-
(3) 业主进行审查,在两天内将审查的工程月报表返回承包者一份。
-
(4) 承包者据此月报表,在四天内编制工程价款,结算帐单,报业主财务部门。
-
(5) 业主财务部门在收到工程价款结算帐单五天内办理付款手续。
在没有特殊的情况下,承包者(即施工单位)在上报工程月报表之后,最多在十五天可获得工程价款,以保证承包者及时得到资金,工程顺利运行。每项工程可根据其规模大小、难易程度制定工程价款报告结算流程日期。
3.建立工程质量保证体系的方法。工程质量的控制,主要是通过业主或总承包单位建立有效的办法,包括三方面内容。
(1) 设计质量。这是源头,要拟订设计成果的审查、修改的制度。
(2) 施工过程中的质量控制,主要是依据监理工程师拟订的工程监理实施细则。
(3) 严格的验收制度。
4.文档管理办法。
对于一项大型工程,整个施工期间累计的各类技术材料是非常庞杂的,要求施工、设计、监理等单位及时整理编目成册,并及时收集相关影像图片资料。 在工程实施中业主还需拟订一系列的制度。
(1) 报表制度。这是最主要的计划管理的手段。一般应有周报、月报、季报、年报,可根据工程具体情况制定。
(2) 会议制度。围绕着三控制(质量、进度、投资),一般应建立以下制度:
a. 例会制度。即每月、每周固定日期召开设计、施工、监理联席会议,对这段时间内,施工中存在问题,研究解决问题的办法,协调各方关系,达到调动各方积极性的目的。
b. 设计审查或重大技术问题审查会议,这对大型工程尤为重要。一般来讲,对设计方面应分设计方案审查、初步设计审查、重大技术措施审查,这里要说明的是,技术方案是由设计施工单位拟定提出,最后通过业主组织审查修改通过后才能执行。
c. 汇报会议。工程施工的主要阶段,如防汛度汛、机组安装、设备调试、重大施工方案等等,应由业主组织听取相关单位的汇报。
d. 设计交底会。在每一单项工程运行之前,业主组织设计单位将施工详图、技术要求向大家做系统介绍,听取各方意见,设计单位认为必要可做设计修改。
e. 监理单位为了更好的进行质量监督,确保工程质量,要组织相关单元工程、分部工程、分项工程等验收会议,工程繁忙时监理工程师可实施班前碰头会制度。
f. 重大质量事故分析会议。对于施工过程中出现重大质量事故,应由业主组织、分析事故发生原因,采取必要的补救措施,善后处理办法要写出事故处理专题报道。
(3) 记事制度。施工单位、监理单位要适应施工日志制度。业主、总承包单位应建立施工大事记制度,这些记事都要及时整理、装订成册,这都是 竣工验收必不可少的原始资料。
1. 奖惩制度。
组织工程建设,重要手段之一就是奖惩分明,一定要鼓励参与者多提合理化建议,优化设计,优化施工,而达到节省投资的目的,首先要认识到最优秀的施工企业、水平最高的设计单位,都有优化的可能,要制定优化设计施工的奖惩制度。
2. 行政管理制度。
组织工程建设,进行有序施工,对于各种行政工作、财务、生活纪律、工作纪律等都应该形成制度,有章可循。
六、全面而准确的基础资料对工程管理取得预期效果是至关重要的
工程建设是以技术可行、设计优化、投资合理为前提,而可行的技术方案,合理的工程投资是依赖于可靠而准确的基础资料,所以说,全面而准确的基础资料对搞好工程建设是何等重要。资料包括各方面的信息:
1.编制切实可行的施工组织设计,对指导施工非常重要,应收集以下资料:
(1)施工营地、附属企业(钢筋加工厂,各类仓库,机修车间,料场布置,搅拌系统等)的布置。附属企业的布置是一门大学问,过去大学中有一个专业就是附属企业,专门研究水电工程的各类附企的规模如何确定、如何合理布置。
(2)场内、外交通线路布置。现有国有公路的等级,桥梁的吨位、承载能力、进场公路的布置,场内循环线路的设计、标准、通过能力、总的长度,对外交通桥梁的加固等,最后都要折算到临时工程费用中去。
(3)供电线路。供电电压等级,容量,是否需要增容,供电保证率,高压电进场末端变压器位置,当地电价,计量有关规定,需要架设线路长度,场内生活、生产用电量,布线总长度,最后也得落实到投资,同时要考虑备用电源的容量,供电点的设置等。
(4)供水情况。施工现场能否与当地自来水管网连接,若需自行取水,对水源需要调研,取水泵站设置点,根据总用水量,确定蓄水池的容量,高程生活用水和施工用水管道是否合用,整个管网的铺设长度,是否要设加压站,生活用水是否需要进行净化处理,自来水厂的位置,当然取地下水也是可以的,这都需要进行方案比较。
(5)对于土方工程,在充分考虑挖填平衡的前提下,选定开挖料场,对料场要做勘测试验工作,探明储量,土料的物理力学指标,要选择比较弃料场的位置,对弃料的堆放处理要符合当地环保要求,对于取料、弃料都要进行循环线路规划。
(6)砂石料场的规划,同样必须进行料场的勘测试验。一般讲无论土料、砂石料,料场储量应为实际需要量的三陪,若石料配置不合适,还应建立碎石筛分系统,运输线路布置,砂石成品料的价格分析。
(7)通讯问题。当地的通讯条件,通讯方式是否要建立微波塔,建立场内通讯系统,需要哪些设备等等。
2.编制工程概算应收集的资料:
概算是整个工程最最重要的价格指标,是衡量工程效益、价格评估的主要指标,所以在初步设计过程中,编制概算是其中主要内容之一。编制概算应收集以下资料。
(1)工程所在地国家及地方政府对兴建工程的相关法律法规。
(2)对外国投资者或建设者,有什么限制性规定及优惠政策。
(3)工程所在国的税种税率。
(4)对各种建筑材料的供应地,价格,规格型号,运输条件进行调研,确定采购方案,对自行加工或成品购置进行比较。对于大型工程砂石料都是自行开采加工的。
(5)主要货物、工程设备海关进出口关税、货物仓储,场内运输装卸等费用。
(6)当地劳务市场情况,政府对使用本国劳力有关规定,雇用劳力有什么限制,如劳动保护相关条例等,普工,技工的工资标准,技工的实际操作水平。
(7)当地工程机械有关租赁条件,如何计价,购置设备售价品牌质量,通过调研确定自带设备的方案意见。
总之有关工程概算所涉及到的人、材、机基础费用,一定收集齐全。
七、结论性意见
对于一个成功的工程建设管理者,有几个字应该贯彻整个工程建设过程中,那就是,组织、控制、协调、优化、服务,具体讲,组织有序,控制有效,协调得力,优化成功,服务适度。工程建设是一个完整的过程,一定要抓住几个主要的环节。
招标优选施工单位是搞好工程建设的前提。
施工前的充分准备(组织,物质)是搞好工程建设的必要条件。
有效协调,调动各方积极性,优化设计,优化施工是搞好工程建设的主要手段。
严格的管理,有章可循,是搞好工程建设的关键。
业主(总承包)方的人员素质,工作能力,敬业精神,是搞好工程建设的根本保证。